按照《关于组织开展2022年度黑龙江省哲学社会科学研究规划项目申报工作的通知》要求,2022年黑龙江省哲学社会科学研究规划项目已完成专家评审和审核等各项程序,经中共黑龙江省委宣传部部务会议审定通过,立项课题名单已经正式公布。
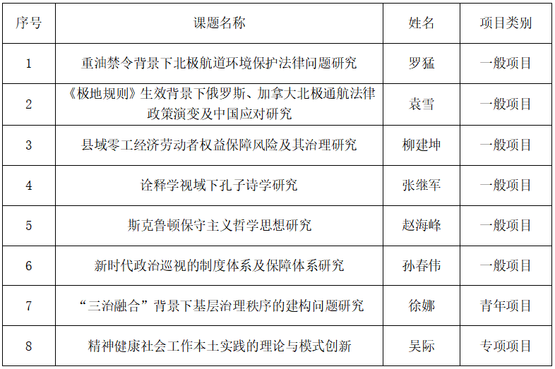
哈尔滨工程大学共17项课题获黑龙江省哲学社会科学研究规划项目立项资助,其中,一般项目11项,青年项目4项,专项项目1项,扶持共建项目1项。ok138太阳集团OK138太阳集团8项课题获黑龙江省哲学社会科学研究规划项目立项资助,其中,一般项目6项,青年项目1项,专项项目1项。
人文学院2022年黑龙江省哲学社会科学规划项目立项名单

